一、专业解码
1.行业发展
在“人才红利” 深度释放、数字经济加速渗透的时代,人力资源管理已从企业“后勤辅助”升级为“战略核心引擎”,成为破解结构性就业矛盾、推动中小企业高质量发展的关键支撑。据人社部及行业权威数据统计,2024年我国人力资源服务业营收突破3.5万亿元,年复合增长率保持15%以上,未来5年战略型、数字化人力资源管理人才缺口将突破150万,其中具备“专业能力+数智技能+合规素养”的复合型人才缺口占比超60%。在十四五规划“支持人力资源服务业高质量发展”及地方“促进中小企业人才升级”的政策引领下,人力资源管理与先进制造、现代服务、数字经济等产业深度融合,为专业人才提供了前所未有的就业机遇与广阔舞台,必将成为晋中信息学院学子施展才华、成就职业梦想的黄金赛道。

2.专业培养目标
晋中信息学院人力资源管理专业面向数字经济时代,以“数字化人力资源运营”为核心方向,立足“理论够用、实践为重、素养为本”的人才培养理念,基于校政企协同育人机制,采取“三阶递进+双轨并行+岗课赛证融合”的立体化教学模式,着重培养掌握人力资源管理核心理论,具备人力资源数据分析、数字化工具应用及合规管理能力,能够将人才战略思维和数字化管理能力应用于先进制造、现代服务、数字经济等多领域的创新应用型人才。
3.专业培养特色
【定位精准・对接产业】锚定中小企业人力需求,聚焦招聘配置、薪酬绩效等核心岗位,校政企协同育人,实现人才培养与岗位需求无缝衔接。
【课程融合・数智赋能】构建“专业+数智+跨学科”课程体系,核心课夯实理论,Python、人力数据分析等课程强化技能,经济法、劳动法等课程筑牢合规素养。
【三阶双轨・岗课赛证】按照“基础夯实— 能力提升—岗位锤炼”的递进逻辑,理论与实践教学同步推进,实践学分占比35.67%,23.5周集中实践覆盖全流程技能,以赛促练、以证提质,实现“学习-实践-证书”一体化。
【素养全面・德能并重】强化思想政治与职业操守培养,通过完满教育与专业实践,提升沟通协作、团队合作等软技能,兼顾人文与身心素养。
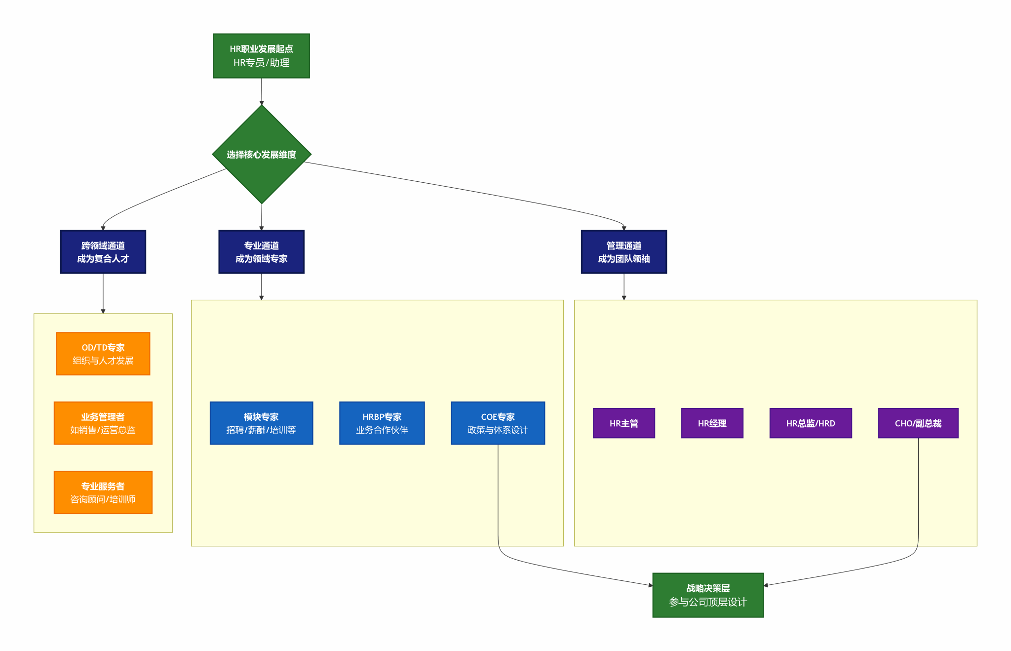
【发展多元・持续成长】兼顾国际视野与本土情怀,培养创新意识与终身学习能力,适配企业HR、人力服务顾问等多岗位,职业晋升路径清晰。
4.专业定位:数智化人力资源管理
5.使命:培养数智化人力资源管理的应用型人才
二、专业资源
1.行业资源
与山西慧源集团、和平未来教育集团、汾阳市酒都物流有限公司、山西君耀人力资源服务有限公司等10余家行业TOP企业建立深度合作关系,共建实习基地。推行“企业导师+专业教师”双师授课,开展知名教授讲座,引入企业高管进课堂、将行业前沿实践融入教学。依托校政企协同育人平台,与优质企业协同设计课程与实践项目,共同培养高素质应用型人才。



2.师资资源
人力资源管理专业拥有多元化师资团队,共有专职教师10人,外聘教师4人。其中,高级职称人数5人,双师型教师3人,拥有海外留学背景4人,具有行业实践经历占比100%。
师资团队近五年公开发表学术论文70余篇,其中北大核心4篇;立项教科研课题20余项,其中校级教改项目2项,省级教改项目7项,省部级科研项目13项;出版著作10余部,荣获省部级及以上教学类竞赛奖项6项,荣获校级教学成果奖1项。

3.实验室资源
人力资源管理专业建有体系化、高仿真的专业实验室,全面支撑学生数字化实践能力培养。ERP工业沙盘实验室配备新道新商战沙盘系统,模拟企业运营与决策全流程;人力资源管理调查实训室搭载人力资源智能仿真对抗平台,覆盖招聘、绩效、薪酬等核心业务仿真与数据分析;DBE Cloud人才测评实践实训室依托新道DBE平台,开展人才评估、人岗匹配等实训。三大实验室联动构建“运营模拟—职能实训—人才测评”一体化的实践教学体系,为学生衔接企业真实岗位提供扎实支撑。
三、核心课程
第一年(管理基础+专业认知):人力资源管理概论、管理学原理、经济学原理、计算机与信息技术应用
第二年(专业基础+管理实践):统计学、会计学基础、组织行为学、经济法、
工作分析与设计、数智化企业经营模拟实训、社会调查实训、招聘与人才测评实训、培训与人力资源开发实训、C语言程序设计、Python程序设计
第三年(专业核心+微方向包):员工招聘与配置、员工培训与开发、绩效管理、薪酬管理,数智人力方向、绩效与薪酬方向、员工关系与劳动法务方向、企业运营方向等方向课程包选修
第四年(综合实践+职业素养):数智人力方向课程包选修、毕业论文、毕业实习

四、学科竞赛
晋中信息学院人力资源管理专业始终贯彻“以学生发展为中心”的理念,积极构建鼓励创新、注重实践的学习生态。近年来,本专业学生在多项国家级、省级专业赛事中表现突出,屡获殊荣,多次斩获国家级、省级奖项。这些成绩充分展现了本专业学生扎实的理论功底、出色的数字化应用能力与创新解决问题的综合素养。
专业教师团队通过广泛组织并全程深度指导学生参与高水平学科竞赛,有效提升了学生的专业实战能力与团队协作素养,为未来职业发展奠定了扎实基础。同时,将赛事训练与实践教学、课程内容紧密结合,形成了“以赛促学、以赛促教”的良性循环,持续赋能高素质应用型人力资源管理人才的培养。




五、就业前景
人力资源管理专业就业渠道多元且极具发展潜力,毕业生可在大型央企、省内龙头企业人力资源部,中小型企业人力板块,人力资源服务/咨询公司,以及行政事业单位人力管理岗等多领域实现职业发展。以下为部分人力专业毕业生入职企业和考取研究生:

